Isomero platform interface showcasing modern book browsing experience
Discover and shop all kinds of books with ease.
Isomero platform interface showcasing modern book browsing experience
While numerous online bookstores exist, many suffer from cluttered interfaces, poor mobile experiences, and generic, uninspiring discovery mechanisms. This creates a gap for readers seeking a modern, intuitive, and personally relevant shopping experience.
Market analysis and user feedback revealed a key pain point: Readers feel overwhelmed by vast, poorly organized catalogs and miss the guided, inspirational discovery of a physical bookstore when shopping online.
This is the story of how I transformed that frustration into an elegant solution.
I conducted user interviews and surveys with 10 people to understand online book shopping challenges and gather insights.
Created detailed personas representing different reader types - from students to avid book lovers.
Built empathy maps to deeply understand what users think, feel, say, and do when shopping for books online.
Created low-fidelity wireframes to visualize the app's structure and user flow.
Developed a visually engaging interface that aligns with branding and user needs.
Collected user feedback to identify and resolve usability issues through rigorous testing.
User research involves studying usage behaviors, needs, and expectations to understand business challenges and improve systems. I conducted structured interviews to gather insights about online book shopping behaviors and discovery challenges.
What frustrates you most about current online bookstores, and how do you typically navigate large book collections to find what you want?
How do you balance between finding exactly what you need (efficiency) and discovering new books that match your interests (inspiration)?
What information is critical for you before making a book purchase, and how do you verify the credibility of book recommendations?
How would a more personalized, intuitive filtering and recommendation system change your book discovery experience?
Research conducted with students, avid readers, and casual book buyers to understand online book shopping challenges
University Student
Organization: University of Rwanda
Experience: 2nd year student
Context: Academic needs, limited budget, mobile-first
Alice needs to find required academic books quickly and affordably. She shops between classes and needs an efficient mobile experience.
• Find academic books quickly
• Complete purchases efficiently
• Get correct editions for courses
• Compare prices easily
• Overwhelmed by irrelevant recommendations
• Poor filtering options
• Slow mobile browsing
• Complex checkout processes
Book Lover & Hobby Reader
Organization: Marketing Professional
Experience: Avid reader for 15+ years
Context: Leisure reading, collection building
David loves discovering new books aligned with his evolving tastes. He enjoys the process of finding his next great read.
• Discover new books aligned with tastes
• Build curated personal library
• Get personalized recommendations
• Track reading lists
• Generic, irrelevant recommendations
• Slow, outdated interfaces
• No mood-based discovery
• Poor wishlist management
University Student • Academic Book Shopper
Book Lover • Avid Reader
Readers struggle to find relevant books due to poor filtering and organization
Most book e-commerce sites are not optimized for mobile browsing
Personalized, relevant book suggestions are lacking on existing platforms
Online shopping misses the curated, discovery experience of physical bookstores

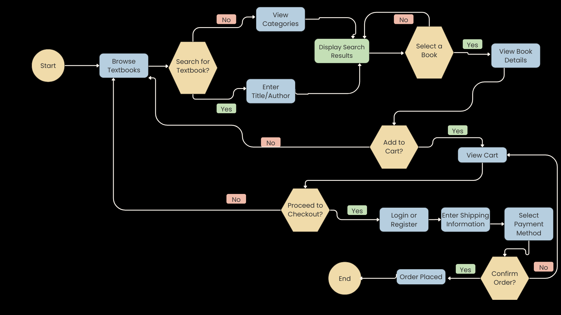
Core Shopping & Discovery Flow: From landing to purchase confirmation. This flowchart illustrates the complete book purchase journey, highlighting decision points and user pathways through the Isomero platform.
Initial design exploration through sketches and wireframes - finding the right structure
High-fidelity designs following Isomero's visual language with intuitive filtering, personalized recommendations, and seamless shopping experience
Powerful filtering system with visual indicators for subject, genre, mood, and reading level.
Recommendation engine that learns from reading habits and preferences.
Seamless cross-device experience optimized for mobile browsing.
Advanced filtering by subject, genre, mood, reading level, and price range. Find exactly what you need in seconds.
Intelligent recommendations based on your reading history, saved books, and browsing behavior.
Seamless browsing and purchasing experience optimized for mobile devices and tablets.
This project taught me how to balance efficiency with discovery in e-commerce design:
Faster book discovery with advanced filtering vs traditional search
Higher mobile engagement with optimized interface
Increase in personalized recommendation clicks
The Isomero platform design provided a validated blueprint for a modern book e-commerce experience that aims to:
A modern book e-commerce platform that enables readers to:
This solution transforms online book shopping from a tedious task into a smooth, enjoyable, and personally relevant discovery journey while maintaining the efficiency and reliability readers need.