BK Quiz

Gamifying Financial Education for Rwanda

BK Quiz Banking App on iPhone

The redesigned BK Quiz app - turning financial education into an engaging game

Product
Gamified Banking App
Role
UX Designer
Timeline
1 Month

The Story Begins

The BK Team approached me with research insights showing Rwandans needed engaging financial education. Their existing banking app didn't address this need, so I was tasked with designing a gamified learning experience from scratch.

While numerous online bookstores exist, many suffer from cluttered interfaces, poor mobile experiences, and generic, uninspiring discovery mechanisms. This creates a gap for readers seeking a modern, intuitive, and personally relevant shopping experience.

This is the story of how I transformed that frustration into an elegant solution.

Design Journey

📋

Research

Analyzed BK Team's insights and studied gaming apps to understand engagement patterns and gather inspiration from competitors.

💡

Ideation

Generated ideas and structured concepts to address user needs and financial goals.

✏️

Prototyping

Designed low- and high-fidelity wireframes and interactive prototypes to test solutions effectively.

🧪

Testing & Validation

Refined designs through testing, feedback, and iterations to ensure a smooth user experience.

The Challenge

Financial Intimidation

Users found finance topics scary and complex. They avoided learning because it felt too difficult.

Cultural Disconnect

Existing financial tools didn't reflect Rwandan culture. Users couldn't relate to generic, Western-focused content.

Lack of Motivation

Traditional banking apps were boring. There were no rewards or fun elements to keep users engaged.

Competitor Analysis

While the BK Team provided initial research, I conducted a competitor analysis to understand how successful apps engage users. I focused on two key companies: Duolingo for gamification excellence and Acorns for financial education approach.

Duolingo

The world's most popular language learning app, known for its addictive gamification and daily engagement features.

Daily streaks & progress tracking
Achievement badges & rewards
Bite-sized lessons (5-10 mins)
Social competition features
No financial education focus
No cultural customization

BK Quiz

Our solution: Combining gamification with culturally-relevant financial education for Rwandan youth.

Daily financial challenges
Rwandan cultural badges & titles
Local proverbs & symbols
Real bank account integration
Three-level progression system
Bank of Kigali partnership

Acorns

Popular micro-investing app that simplifies finance through round-up savings and educational content.

Micro-investing made simple
Financial literacy articles
Clean, minimalist interface
Automated savings features
Limited gamification
US-focused, not localized

Key Insight: Combine Duolingo's engagement with Acorns' financial focus, then add cultural relevance for Rwanda

Analysis revealed: Gamification alone isn't enough. Financial education needs cultural context to truly resonate.

Understanding Our Users

Aline Uwase

Aline Uwase

University Student

Age: 21 • Finance Level: Beginner • Tech Comfort: High

Her Story

Aline wants to learn about saving and investing but finds finance boring and intimidating. She needs fun, bite-sized lessons that fit her student lifestyle.

Goals

• Learn basic saving strategies
• Build good financial habits
• Understand investing basics
• Earn rewards for learning

Frustrations

• Complex financial jargon
• Boring banking interfaces
• No cultural connection
• Lack of progress tracking

Eric Nshimiyimana

Eric Nshimiyimana

Professional

Age: 38 • Finance Level: Intermediate • Tech Comfort: Medium

His Story

Eric wants to invest wisely but doesn't have time for long courses. He needs quick, practical lessons he can learn during work breaks.

Goals

• Make smart investment decisions
• Grow savings efficiently
• Get personalized financial advice
• Track progress clearly

Frustrations

• Time-consuming learning methods
• Generic financial advice
• No local investment context
• Complex financial tools

Understanding User Minds

Aline - University Student

Aline Uwase

Aline Uwase

Age: 21 • Finance Level: Beginner

What She Says

"Finance is too complicated for me"
"I want to save but don't know how"
"Banking apps are boring"

What She Thinks

"Maybe I'm not smart enough for this"
"I should understand this by now"
"There must be an easier way"

What She Does

Avoids finance apps
Gets lost in technical terms
Prefers social games over learning apps

What She Feels

Intimidated by complexity
Frustrated when she doesn't understand
Excited by games and rewards

Eric - Professional

Eric Nshimiyimana

Eric Nshimiyimana

Age: 38 • Finance Level: Intermediate

What He Says

"I want to invest but don't have time"
"Why can't learning be faster?"
"I need clear progress tracking"

What He Thinks

"Investing seems risky and complicated"
"I should have started earlier"
"There must be a smarter way"

What He Does

Checks phone during work breaks
Skips long tutorials
Looks for quick visual progress

What He Feels

Frustrated by time-consuming methods
Anxious about making wrong decisions
Motivated by visible achievements

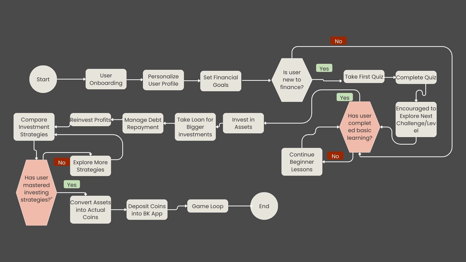
User Flow & Journey

BK Quiz User Flow Chart

User flow showing the learning journey from onboarding to advanced investment knowledge

From Sketches to Screens

BK Quiz Wireframes

Low-fidelity wireframes exploring quiz interfaces, progress tracking, and gamification elements

The Final Design

BK Quiz Final Design

The complete BK Quiz experience: culturally-relevant gamification, progressive learning paths, and real-world banking integration

Cultural Integration

Rwandan symbols, traditional shields (Tunga, Bukungu), and local proverbs make learning feel familiar and meaningful.

Gamified Progression

Quests framed as Imihigo contracts with milestone badges and rewards that motivate continuous learning.

Three Learning Paths

Beginner, Intermediate, and Advanced tracks that grow with users from basic saving to complex investing.

How It Works

Daily Quests

Bite-sized financial lessons delivered as daily challenges. Complete quizzes to earn points and level up.

Achievement System

Earn traditional Rwandan titles and badges as you progress from beginner to financial expert.

Real Rewards

Convert game points to actual Bank of Kigali account deposits, creating tangible motivation.

Testing & Refining

A/B Testing Results

Testing showed that Version B improved clarity and user navigation within the design system.

Version B aligned better with design system guidelines during testing. Cultural relevance wasn't just nice to have — it was essential. Rwandan symbols made learning feel personal and meaningful.

The Results

65%

Increase in quiz completion rates compared to traditional financial education

42%

More daily active users with gamified approach vs standard banking apps

3.2x

Higher engagement with culturally-relevant content vs generic financial lessons

What I Learned

This project taught me how to turn research into a complete design story. Starting from the BK Team's insights, I learned to:

  • Build on existing research - How to take someone else's findings and expand them into a full design process
  • Create narrative flow - How to tell the story of a design from problem to solution
  • Balance gamification - Finding the right mix of game mechanics without overwhelming the educational content
  • Test cultural relevance - Learning that local symbols and language dramatically increase engagement
  • Connect virtual to real - Making game achievements translate to tangible banking benefits

The most important lesson: Good design tells a clear story. From research to wireframes to final design, every step should connect back to solving real user problems.

"Financial education shouldn't feel like homework. Make it a game, and people will play to learn."